显微CT揭示中商时期陶范材料的关键技术创新

大规模生产和使用青铜礼容器是中国青铜时代的典型特征,青铜礼容器的生产涉及到制范、熔铜、浇铸、休整等多个步骤。其中,陶范材料的制作和使用是青铜礼容器复杂生产流程中的关键技术环节。近年来,考古学者对于商代陶范制作工艺研究愈发关注,早商郑州商城遗址与晚商殷墟遗址的陶范在范料加工处理上差异显著,并且殷墟遗址的陶范还出现了“双层范”、“嵌范”等特殊范料组合工艺。中商时期作为两者的过渡阶段,应当孕育了这一技术的发展和嬗变。近期,北京科技大学、武汉大学、安徽省文物考古研究所、北京大学合作,通过显微CT和自动图片切割等方法,揭示了安徽阜南台家寺中商时期陶范材料的复杂生产流程和使用策略。该研究成果发表于国际著名考古期刊Journal of Archaeological Science。北京科技大学博士生孙振飞为本文第一作者,武汉大学何晓琳副教授、北京科技大学刘思然教授为本文通讯作者。



1. 台家寺遗址陶范遗物


台家寺遗址位于安徽省阜南县,是淮河流域一处重要的中商时期遗址。著名的龙虎尊即在其周边河道中被发现,说明该地区商代中期可能有高等级贵族居住。台家寺中心台墩南部揭露的28个灰坑中共出土有1000多块陶范和泥芯,其中,4个灰坑(H291,H323,H35和H353)各出土超过200块陶范,表明这一区域可能是当时铸铜活动中的陶范储存或废弃区。共有725块陶范和泥芯被辨认为用于铸造青铜礼容器,对应的器型包括鼎、鬲、尊、斝、爵、甗、罍、簋、觚等,另有85块陶范和泥芯是用于铸造箭镞、锛凿等青铜兵器和工具。台家寺这一考古发现证实了该遗址在商代中期存在本地铸造青铜礼容器的活动,也证实了龙虎尊等重要青铜器为本地生产产品。

图片

图 1 a:商代出土陶范或泥芯的遗址,b-c:台家寺遗址地点及平面图,d-f:出土陶范的灰坑



2. 分析结果


2.1 宏观观察和显微CT扫描

根据宏观观察和显微CT扫描结果,台家寺陶范共可分为三类。一类陶范质地粗糙不均匀,表面可观察到条带状凹陷区,多对应青铜器的条状纹饰带。该区域深大概5-10 mm,边缘平直,底部粗糙,侧壁为明显的直线状,应当是人为地将范料切割、移除了一部分,并在该区域嵌入新的范料,个别样品为较完整的嵌料部分(如H323-1-0010)。显微CT扫描结果显示大部分的一类陶范存在残留的嵌料,嵌料质地细腻,存在许多球状孔隙,与素面部分范料差异显著。两种范料交界面平直,说明其并非在坯料状态下直接按压成型。部分样品凹陷区底部可观察到较为平行的长槽,应当是用于加强两种范料之间的结合。一类陶范可辨认出的器型包括斝、爵、簋、觚等。二类陶范在显微CT下呈双层结构,面料与一类陶范的嵌料质地相同,背料则更为粗糙,存在许多大于1 cm的有棱角包裹物以及裂缝。两层范料交界面呈无规则扭曲状,表明其应当是在坯料状态下通过按压组合成型,因此这种双层结构在宏观下难以识别。大部分二类陶范不存在花纹,可能是因为在浇铸时,陶范纹饰与青铜器表面锁合,在打破陶范时被破坏。在两块鼎足范中,面料部分延伸至分型面,这种情况可能与制作青铜鼎足处的扉棱有关,即确保所有与铜液接触表面都覆盖有精细面料。二类陶范可辨认出的器型包括尊、鼎和鬲。三类陶范均为工具或兵器范,为单层结构,范料质地较一类陶范嵌料和二类陶范面料更为粗糙,孔隙更少,但比一类陶范素面料更为精细。泥芯同样为单层结构,质地与一类陶范素面料相似。

图片

图 2 台家寺陶范和泥芯宏观照片

图片
图 3 台家寺陶范和泥芯显微CT的3D渲染照片、显微CT切片照片和扫描电镜背散射照片。

2.2显微结构与成分分析

台家寺三类陶范中共可观察到四种质地的范料(A-D)。A料为一类陶范嵌料和二类陶范面料,质地最为精细,基本由10-60 μm的粉砂组成,黏土基质占比平均36.5%,分选程度高,几乎不见粗砂(>62.5 μm)。A料孔隙率显著高于其他几种,平均为26.4%。A料的成分特征与其他几种也有显著差异,SiO2含量最高,Al2O3含量最低,同时Na2O,MgO,K2O,CaO,Fe2O3和TiO2含量最低。B料为一类陶范素面料,黏土和粉砂含量与A料相近,孔隙率更低,同时粗砂含量更高,粗砂颗粒基本无棱角,直径集中在150 μm左右。B料Al2O3含量高于A料,SiO2含量则相反,Na2O,MgO,K2O,CaO,Fe2O3和TiO2含量同样高于A料。C料为二类陶范背料,存在许多大颗粒包裹物,包裹物及其基体的粉砂/粗砂、黏土、孔隙含量与B料相似。粗砂颗粒同时存在于包裹物和基体中,尺寸和形态与B料相似。C料包裹物及其基体的化学成分均与B料相似。岩相照片显示C料包裹物在单偏光和正交偏光下颜色均较基体更深,显示其经历过更长的受热时间,因此,大颗粒包裹物应当为陶范熟料。D料为三类陶范范料,黏土基质含量显著高于其他几种,孔隙率含量低于A料而与B、C料相近,粗砂含量高于A料但显著低于B、C料,且尺寸基本小于80 μm。D料的成分特征与A料相反,SiO2含量最低而Al2O3含量最高,Na2O,MgO,K2O,CaO,Fe2O3和TiO2含量与B、C料相近。泥芯质地与B料相似,但一个样品内发现了双峰状植硅体,应当来自于稻壳灰。

图片

图 4 台家寺陶范和泥芯组分定量表征。A:黏土基质-粉砂/粗砂-孔隙三元组分图,b:黏土基质-粉砂-孔隙三元组分图,去除粗砂后重新归一化结果,c:粉砂-粗砂含量散点图,d:粒径分布直方图与核密度图

图片

图 5 台家寺陶范和泥芯化学成分散点图

图片

图 6 台家寺陶范C料岩相照片



3. 讨论


3.1 台家寺陶范范料加工方式

台家寺四类范料和一类芯料在矿物组成具有一致性,说明其使用的土壤原料相似。D料主要由粉砂构成,存在零星的粗砂颗粒,粗砂颗粒均小于80 μm,与中国北方风成黄土特征一致。粒径分布曲线为对数正态分布,无双峰现象,表明其未被有意加入羼合料。黏土含量高,表明其未经过人工的淘洗。因此,应当是直接选用了未经人工处理的风成黄土作为生产工具、兵器陶范的原料。A料的粒径分布曲线同样为单峰分布,但曲线峰值较D料更小,说明粗砂颗粒被人为地去除了。A料的黏土含量最低,表明其经过了人工深度淘洗,因此降低了Al2O3以及Na2O,MgO,K2O,CaO,Fe2O3和TiO2的元素含量。这种范料特征同样出现在殷墟一式范和二式范面料,以及西周时期多个铸铜遗址出土陶范中。B料的粒径分布曲线与A、D料存在显著差异,呈双峰分布,第二个峰的峰值在150 μm左右,因此应当是有意加入了粗砂颗粒作为羼合料。B料中的粗砂颗粒磨圆度较高,可能为河砂。在去除羼合料重新归一化后,三元组分图显示B料的黏土含量低于D料且高于A料,说明B料也经过了人工淘洗,但淘洗程度低于A料。C料中的熟料及其基体与B料特征一致,其加工方式应当是将B料打碎后重新加入B料中作为羼合料。这一范料加工方式尚未在早商或晚商的陶范中发现。芯料与陶范B料特征一致,其加工方式应该相同,虽然有一个样品中存在稻壳灰植硅体,但发现数量太少,暂时尚不确定是人为有意加入或是自然存在于土壤中。

图片
图 7 台家寺陶范范料和泥芯的pXRD分析结果

3.2 台家寺陶范制作的工艺创新

以上分析表明,台家寺工匠在制造不同类型陶范时,存在针对性的选择策略。工具或兵器范由未经人工处理的风成黄土制成,需要最少的劳工投入。而容器范则都是经过人工处理过的低黏土、高孔隙材料。一类范和二类范与中商时期不同类型青铜器相对应。根据器物大小和纹饰特征可将中商青铜器分为两组,第一组包括斝、爵、簋和觚等,尺寸较小,且大多在颈部、肩部或腹部存在一到两条纹饰带。第二组以月儿河出土龙虎尊和兽面纹尊为代表,尺寸较大,且为满幅面纹饰。台家寺出土的斝、爵、簋、觚和甗范均为一类范,出土的鬲、鼎范均为二类范。出土的尊范中,有两块为一类范,这两块尊范复原后的器物腹颈分别为21.5 cm和27.7 cm,远小于龙虎尊和兽面纹尊,与盘龙城中商一期青铜尊相近,该尊表面同样存在两条纹饰带而非满幅面纹饰。另有一块尊范为二类范,复原后的器物下腹颈为30.4 cm,与龙虎尊和兽面纹尊相近。

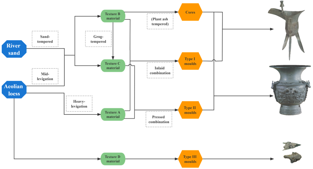
图片

图 8 台家寺陶范泥芯生产流程图

图片
图 9 中商时期两组青铜器。d拣选自安徽省寿县,e出土自盘龙城李家嘴M1,其余均出土于台家寺旁润河河道内

二类范的制作需要投入更高的劳工和时间成本,因为需要使用大量经过深度淘洗的精细面料来覆盖整个陶范内侧,包括纹饰区和非纹饰区,因此二类范可用于生产具有满幅面纹饰的青铜容器。相比之下,一类范的制作显然更为经济,因为只需要将精细范料集中于纹饰带部分,但相应地,一类范只能用于生产纹饰图案更为简单的青铜容器。这种高度细致复杂的材料加工与选择策略显示出台家寺人群在青铜铸造活动中的高度组织化,同时还表明了陶范技术在中商时期针对不同类型的青铜器可能呈现出多线发展的格局,这一现象反映了中商陶范制作的复杂性较早商郑州商城和晚商殷墟都要更高。

要之,陶范生产工艺在中商时期发生了巨大的变化,这种细致复杂的陶范材料选择模式是中商时期青铜生产中的关键技术创新。殷墟小屯、苗圃北地和孝民屯所发现的一式范的嵌范工艺、二式范的双层范工艺、精细面料的使用等,在台家寺遗址的陶范中均有发现,说明这一系列关键技术早在中商时期即已发明。这一时期孕育的大量冶金技术创新无疑为殷墟辉煌的青铜铸造业奠定了基础。



4. 结论


本研究对中商台家寺遗址出土陶范材料进行了系统研究,共识别出了三类陶范和四种范料,显示出台家寺工匠在陶范生产和使用上细致复杂的选择策略。一类范用于生产带有条带状纹饰的小型青铜容器,陶范主体通过羼入河砂制成,而纹饰部分是通过嵌料方式填入经过深度淘洗的精细范料制成。二类范用于生产具有满幅面纹饰的大型青铜容器,为双层结构。背料以羼砂范料作为熟料,再羼入原来范料中制成,面料则是粉砂质的精细范料,两种范料在坯料状态下直接按压组合成型。三类范为未经人工处理的风成黄土,用于生产青铜兵器和工具。这一研究重建了台家寺遗址复杂的陶范生产使用流程,揭示了中商时期陶范制作的诸多工艺创新。这一系列新兴陶范制作技术为殷墟青铜铸造业奠定了基础。本研究还体现了显微CT技术在表征陶范时的显著优势,可在无损前提下揭示材料内部的复合结构,还原陶范生产制作中的关键技术。

END


作者简介:

孙振飞,北京科技大学科技史与文化遗产研究院,博士研究生,主要从事商代冶金考古与数据驱动的材料考古研究。

高祎,北京科技大学科技史与文化遗产研究院,硕士研究生。

何晓琳,武汉大学历史学院,副教授。

刘思然,北京科技大学科技史与文化遗产研究院,教授。

陈坤龙,北京科技大学科技史与文化遗产研究院,教授。

陈建立,北京大学考古文博学院,教授。

宫希成,安徽省文物考古研究所,研究员。